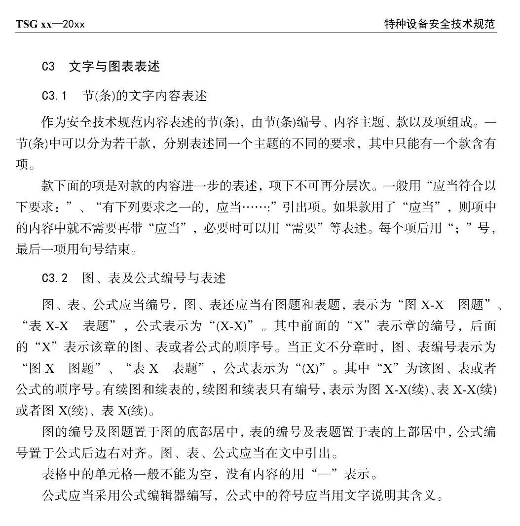
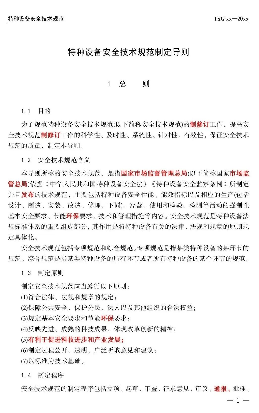
2025-11-21 08:50

为进一步规范和优化特种设备安全技术规范制修订工作,我局组织对《特种设备安全技术规范制定导则》(TSG 01-2014)进行修订,形成《特种设备安全技术规范制定导则(征求意见稿)》(见附件),现根据相关规定向社会公开征求意见。公众可通过以下方式提出反馈意见:
1. 登陆市场监管总局网站(http://www.samr.gov.cn),通过首页“互动”栏目中的“征集调查”提出意见;
2. 公众可通过电子邮件方式将意见发送至:jsfgb@csei.org.cn,邮件主题请注明“导则征求意见”。
3. 通过信函方式将意见寄至:北京市朝阳区和平街西苑2号中国特种设备检测研究院技术法规研究所(邮编:100029),并请在信封上注明“导则征求意见”。
意见反馈截止时间为2025年12月21日。
市场监管总局特种设备局
2025年11月20日
长按扫码